提供适合您的安全解决方案
首页
关于我们
案例展示
爱从零开始
安保队员列队入场
第五大道开盘
赣州车改
商界巨星·格力 董明珠~直播50亿
关爱英模公益中国行
赣州车改首场拍卖会
红舞鞋舞蹈艺术学院活动
客服 / 监督 400-915-0939
24小时业务 0797 - 8277228、199 1795 6868
24小时招聘 0797 - 8397228、153 5004 0600
服务项目
公司业务
新闻资讯
在线留言
联系我们
新闻中心
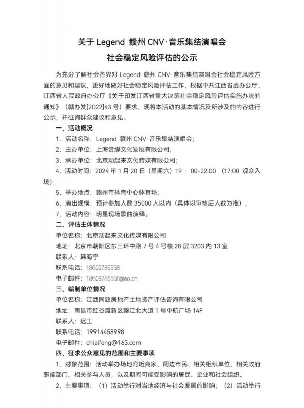
关于Legend 赣州CNV·音乐集结演唱会社会稳定风险评估的公示
2023-12-15
查看更多
HPS出勤 l 2023赣州市第六届运动会开幕式
2023-11-17
HPS华威安保(金盾安保)提供客服/监督 400-915-0939、8397228业务派驻/加盟合作8277228、199 1795 6868长期招聘 0797-8397228、199 7092 01
查看更多
HPS出勤 l 第32届世界客属恳亲大会
2023-11-08
HPS华威安保(金盾安保)提供客服/监督 400-915-0939、8397228业务派驻/加盟合作8277228、199 1795 6868长期招聘 0797-8397228、199 7092 01
查看更多
HPS出勤 l 同一首歌相约“文乡诗国”宁都演唱会来了!
2023-10-31
HPS华威安保(金盾安保)提供客服/监督 400-915-0939、8397228业务派驻/加盟合作8277228、199 1795 6868长期招聘 0797-8397228、199 7092 01
查看更多
上一页
1
2
3
4
5
...
18
下一页
客服 住派 监督
400-9150-939
19917956868
长 期 招 聘
0797-8397228